中文
ENG
网站首页
公司简介
产品中心
羊毛脂及其衍生物
胆固醇及羊毛甾醇
润滑油及润滑脂
新闻中心
公司相册
在线留言
联系我们
网站首页
首页
新闻中心
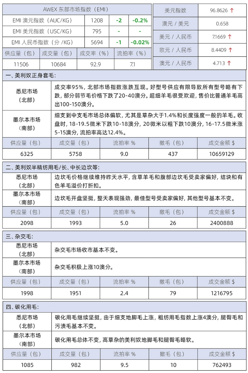
澳大利亚羊毛拍卖日报:市场涨跌互现(2025-7-2)
2025/7/8 20:48:44
来源:本站原创
浏览:次
上一篇:
毛价突变——澳洲羊毛拍卖快报(2024.6.26)
下一篇:No Data.